四人死亡一人重伤!涉事外轮被认定负全责!连云港“2.19”事故调查报告公布……
云港海事局官网发布《连云港“2.19”“SUN IRIS”轮船员进入密闭舱室死亡事故调查报告》。报告称,2025年2月19日0347时许,SHO****所有的“SUN IRIS” 轮在连云港港67泊位卸货期间,船员下舱后晕倒,4名船员经抢救无效死亡,构成较大等级水上交通事故。
报告显示,船员违规进入船舶封闭处所,在无任何防护措施情况下长时间暴露在一氧化碳超标的空间作业是事故发生的直接原因。根据2月21日连云港市公安局出具的《理化检验鉴定报告》《法医学尸体检验鉴定书》,4名遇难者心血中均检出碳氧血红蛋白成分,其饱和度分别为 20.8%、 47.0%、7.5%、53.9%,综合认定,船员死亡原因为吸入一氧化碳等有毒有害气体导致中毒死亡。
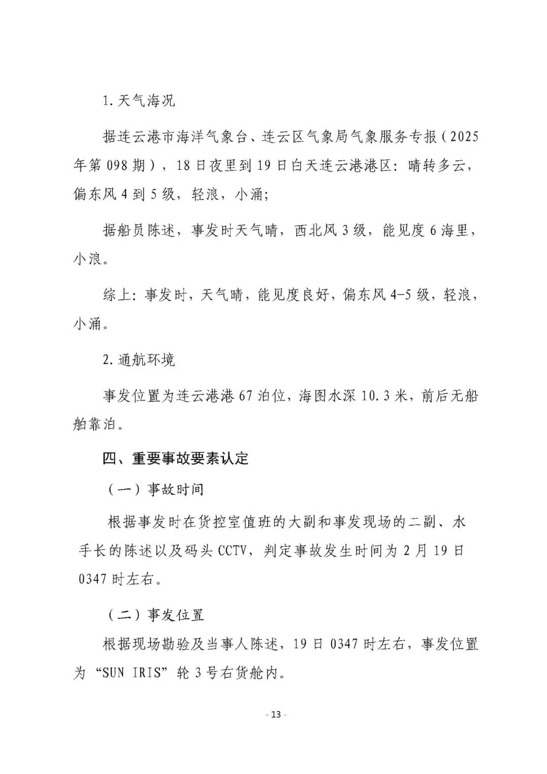
根据连云港海事局发布的《“SUN IRIS”轮船员进入密闭舱室死亡事故调查报告》,披露了2025年2月19日发生在连云港港67泊位的重大水上交通事故详细情况。该起事故造成4名印尼籍船员死亡、1人重伤,构成“较大等级水上交通事故”。经调查认定,事故由船方违规操作所致,“SUN IRIS”轮被认定负全部责任。
事故回顾:凌晨作业,多人舱内昏迷倒地
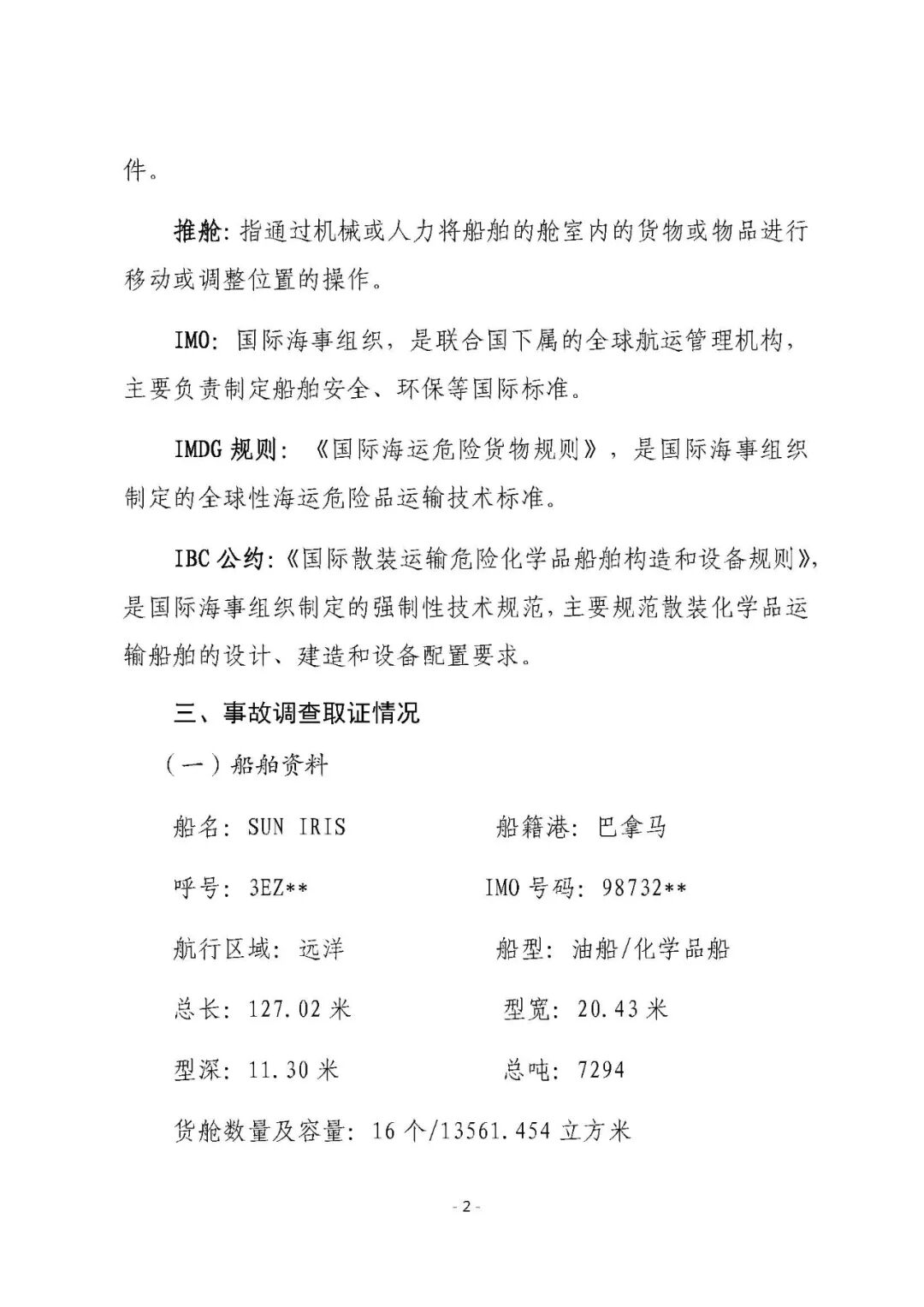
调查显示,涉事船舶“SUN IRIS”轮为一艘巴拿马籍化学品/油轮,隶属韩国船东SHO***公司所有,ST MA***公司负责船舶管理。2025年2月18日晚,“SUN IRIS”轮靠泊连云港67号泊位,开始卸载椰子油脂肪酸货物。
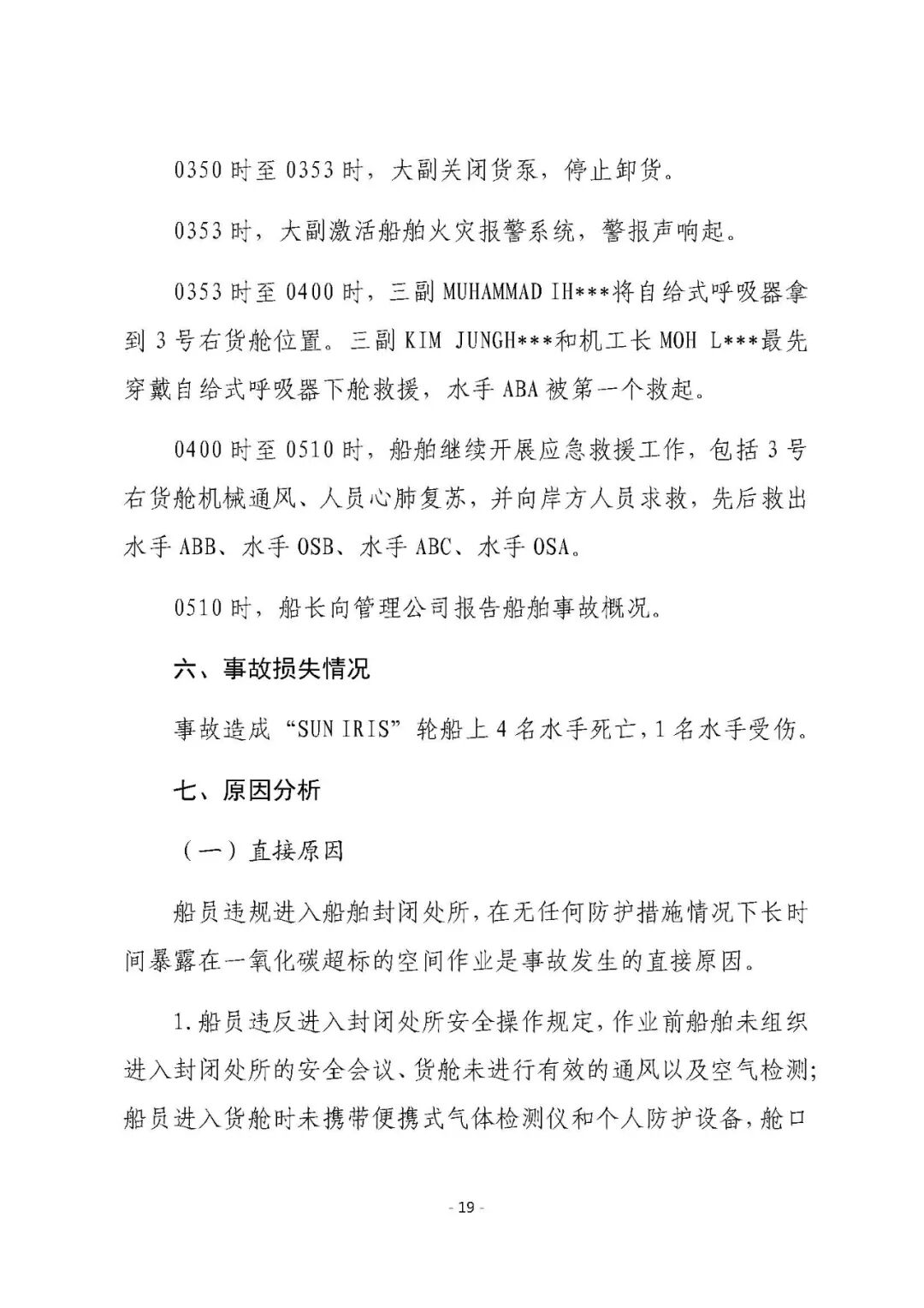
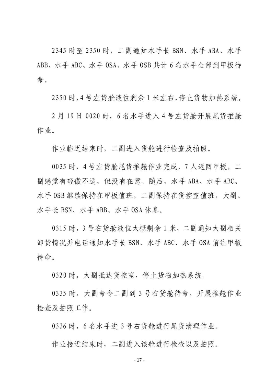
当晚23时起,船员分批进入4号左货舱推舱作业,完成后于凌晨03:36再次进入3号右货舱进行尾货处理。作业过程中,船员陆续在舱内昏迷倒地,直到03:47才被发现。随后虽启动应急程序并实施抢救,但最终仍有4人因中毒身亡,1人严重受伤。
一氧化碳浓度超标成“致命杀手”
根据现场勘验和化学检测结果,事故原因指向货舱内高浓度一氧化碳(CO)聚集:
-
事故发生的3号右货舱,在货物加热后模拟测试中,一氧化碳浓度高达130ppm以上;
-
相同货物、同样运输条件的4号左货舱,一氧化碳浓度超过设备测量上限500ppm;
-
依据国际劳工组织标准,短时间暴露限值为30ppm,远超安全标准。
调查显示,舱内所装椰子油脂肪酸在40–45℃持续加热过程中发生热解反应,生成大量一氧化碳,而密闭环境未通风,直接导致中毒事故。
多重管理失守构成事故根源
报告指出,本次事故的直接原因是船员在无任何防护措施的情况下,违规进入封闭舱室作业,违反了《进入密闭舱室程序》中关于通风、气体检测、防护装备、安全值守等多项规定。
同时,事故还暴露出一系列严重管理缺失和责任落实不到位问题:
-
大副未履行安全职责,在无气体检测数据前便签发进入许可;
-
船长监督失职,未发现并纠正船员长期违规操作习惯;
-
船员安全意识淡薄,误认为“无危险品分类”即无风险;
-
管理公司失职,明知椰子油存在热解风险,却未进行风险评估或预警指导。
值得注意的是,这是船舶首次运输椰子油脂肪酸,而公司并未就其更高化学活性进行专项培训或提醒,反映出安全体系运行形同虚设。
全责认定:涉事船方难辞其咎
海事部门最终认定,本次事故为单方责任事故,“SUN IRIS”轮及其管理公司对事故负有全部责任。
事故造成:
-
4名印尼籍水手死亡;
-
1人重伤;
-
构成较大等级水上交通事故。
本次事件警示意义重大。即便船上所运载货物未被国际规则归类为危险品,封闭舱室的隐性致命风险依然不容忽视。调查报告呼吁全行业应全面加强对封闭舱室作业的安全管理、教育培训和现场执行,切实遏制类似悲剧再次发生。
值得一提的是,根据International Bulk Terminals Association(国际散货码头联合会,IBTA) 发布的一份报告,重点统计了过去 25 年中(大约从 2000 年到 2025 年)海员与岸上作业人员在船舶密闭空间中死亡的事故,共计至少 1,010 人死亡。报告涵盖的不仅包括船上乘员,也包括在船边作业的第三方人员,数字显著高于其他组织的统计。
所有文章未经授权禁止转载、摘编、复制或建立镜像,违规转载法律必究。

