2025年压载水管理PSC集中大检查迎检要点
摘要:2025年9月1日—11月30日,东京谅解备忘录成员国将与巴黎谅解备忘录成员国一起开展以压载水管理为主题的集中大检查。收集相关国际公约及船旗国、港口国要求,统计过去三年东京谅解备忘录成员国港口国监督检查中与压载水管理相关的滞留缺陷,并按缺陷代码进行分类和趋势分析,在此基础上提出压载水管理要点,以确保船舶能够顺利通过本年度的压载水管理集中大检查。
关键词:东京谅解备忘录;巴黎谅解备忘录;压载水管理;集中大检查
一、引言
2021年1月21日—22日,东京谅解备忘录 ( TMOU ) 港口国监督委员会 ( PSCC ) 以远程会议的方式召开了第31次会议,审议并同意接受巴黎谅解备忘录 ( PMOU ) 提出的在2025年实施压载水管理集中大检查的建议。2024年11月11日—14日,TMOU PSCC在韩国仁川召开第35次会议,再次确定了2025年港口国监督 ( PSC ) 集中大检查的主题是压载水管理。PMOU成员国也在2024年5月10日的第57次会议和2025年5月30日的第58次会议上,确认了与TMOU成员国共同举行以压载水管理为主题的2025年集中大检查。该集中大检查计划于9月1日—11月30日实施。本文通过梳理2022—2024年TMOU成员国PSC检查中压载水管理缺陷数据,并收集业界资料,分析压载水管理相关缺陷的发生趋势,有针对性地提出管理要点,供船舶管理公司参考,以确保船舶顺利通过PSC检查。
二、相关国际公约规定及船旗国、港口国要求
PSC检查中,与压载水管理相关检查的主要依据是于2017年9月8日正式生效的《船舶压载水及沉积物控制和管理国际公约》( 下称压载水管理公约或BWM公约 )。公约由正文 ( Article ) 和附则 ( Annex ) 共同组成。Article共22条,规定了公约的适用范围、术语定义、检验发证、监督检查等内容。Annex包括规则 ( Regulation ) 和附录 ( Appendix ) 两个部分。 Regulation分A、B、C、D、E五个部分,涉及压载水管理的多方面,包括总则、船舶的管理和控制要求、某些区域的特殊要求、压载水管理标准以及压载水管理的检验和发证要求,其核心条款为第B-1条 ( 压载水管理计划 )、第B-2条 ( 压载水记录簿 )、第B-3条 ( 船舶压载水管理 )、第B-4条 ( 压载水置换 )、第B-6条 ( 高级和普通船员的职责 )、第D-1条 ( 压载水置换标准 ) 和第D-2条 ( 压载水排放性能标准 ),都与船舶的日常压载水管理密切相关。[1]Appendix则提供了压载水管理证书和压载水记录簿的样本。压载水管理公约生效后,国际海事组织 ( IMO ) 分别于2018年4月、2020年11月、2023年7月和2024年3月通过了该公约的修正案,[2]其均以海上环境保护委员会 ( MEPC ) 的决议形式呈现,其中对压载水管理影响较大的决议见表1。
表1 对压载水管理影响较大的决议[2]
为解决压载水管理中遇到的实际问题,保证在全球范围内统一实施压载水管理公约,IMO制定了众多导则和指南,其中被经常用作参考的有《压载水管理和制定压载水管理计划导则》( G4,MEPC.127 ( 53 ) 号决议 ) 及其修正案 ( MEPC.306 ( 73 ) 号决议和MEPC.370 ( 80 ) 号决议 )、《压载水取样导则》( G2,MEPC.173 ( 58 ) 号决议 )、《〈压载水管理公约〉下电子记录簿使用指南》( MEPC.372 ( 80 ) 号决议 )、《船舶在挑战水质条件下营运时应用压载水管理公约的临时指南》( MEPC.387 ( 81 ) 号决议 )、《根据压载水管理公约规定的应急措施指南》( BWM.2/Circ.62 通函 )、《压载水记录保存和报告指南》( BWM.2/Circ.80/Rev.1 通函 )、《根据BWM公约和G2导则的压载水取样和分析试用指南》( BWM.2/Circ.42/Rev.2通函 )、《对〈BWM公约〉和〈BWMS规则〉的统一解释》( BWM.2/Circ.66/Rev.5通函 )。[3]针对PSC检查, MEPC还于2014年10月17日通过了MEPC.252 ( 67 ) 号决议,制定了《压载水管理公约港口国监督指南》。该指南第2.1节规定了PSC应采取的四阶段检查法,包括初步检查、详细检查、做指示性分析的取样检查、做详细分析的取样检查,并在第2.5.3项明确规定了可能导致船舶滞留的11种缺陷,涵盖证书记录、设备操作管理、船员培训和熟悉、取样结果等方面。[4-5]
除了以上与压载水管理相关的国际公约、决议、通函等以外,船旗国主管机关和港口国当局对压载水管理还有一些特殊要求,如美国水域内船舶压载水的排放要求 ( CFR Title 33 Part 151 )、澳大利亚水域的压载水管理报告要求、中国海事局《船舶压载水和沉积物管理监督管理办法》中的规定等。船舶在符合压载水管理公约要求的基础上,还应注意遵守各地的特殊规定。
三、关于压载水管理缺陷的数据统计分析
1.2022—2024年TMOU成员国PSC检查中压载水管理缺陷分析
在历年的TMOU成员国PSC检查中,都有船舶因为压载水管理方面的缺陷而被滞留的情况。在《东京谅解备忘录缺陷代码清单》中,以“14”开头的代码涉及污染防治 ( Pollution Prevention ),其下“148”系列共有9个代码涉及压载水 ( Ballast Water );此外,还有代码“01136”涉及压载水管理证书 ( Ballast Water Management Certificate )。笔者收集了2022—2024年TMOU成员国PSC检查中与压载水管理相关的滞留缺陷,并绘制成表2和图1,可以看出:与压载水管理系统相关的缺陷数量为49个,排名第一,且呈逐年递增趋势;与压载水管理证书相关的缺陷数量为19个,排名第二;与压载水管理计划相关的缺陷数量为14个,排名第三。
表2 2022—2024年TMOU成员国PSC检查中与压载水管理相关的滞留缺陷统计
图1 2022—2024年TMOU成员国PSC检查中与压载水管理相关的滞留缺陷统计
2.加勒比谅解备忘录 ( CMOU ) 成员国的压载水管理集中大检查结果统计
自压载水管理公约生效以来,仅有CMOU成员国在2021年9月1日—12月31日开展过一次压载水管理集中大检查,对115条船舶实施了检查并填写了调查问卷,此次检查中没有船舶因为压载水管理方面的缺陷被滞留。检查结果表明,超过95%的船舶在压载水管理系统故障并向主管当局报告、压载水取样化验两个方面不满足要求。[6]
3.业界关于压载水管理缺陷的统计
布列塔尼亚保赔协会在2025年1月13日发布的通告中指出,与压载水管理公约相关的PSC检查缺陷中,约有70%是记录不正确或记录保存不当造成的。[7]在MEPC第82次会议上,Global TestNet提交的报告表明,尽管超过95%的压载水管理系统能够通过调试检测并获得证书和报告,仍有多达29%~44%的压载水管理系统未能有效清除大于50 μm的微生物,无法通过PSC的D-2标准符合性检查。PMOU 2023年的缺陷统计也证明高达58%的压载水管理缺陷与压载水管理记录不善有关,此外,船员不熟悉压载水管理系统和压载水管理证书问题也占比较高。[8]
统计结果表明,在压载水管理公约生效初期,压载水记录簿、船员培训方面的缺陷数量较多[5]。还有一些船舶故意规避安装压载水管理系统,或者安装了压载水管理系统后并未按照D-2标准落实执行[9]。
四、压载水管理集中大检查的迎检要点
根据上述调查结果得出结论,压载水管理证书和相关文件、压载水管理系统、船员培训、压载水管理记录是PSC检查中缺陷出现较多的领域。应采取针对性措施,消除缺陷产生的根源。因此,压载水管理集中大检查的迎检要点主要集中于以下四个方面。
1.压载水管理证书和相关文件
400总吨及以上船舶应持有有效的国际压载水管理证书,证书中的信息应与船舶实际情况一致。船舶应配备由船旗国主管机关或其认可组织批准的压载水管理计划,计划的内容应根据国际公约、压载水管理系统、不同地区的要求及时更新。压载水管理系统的型式认可证书和调试报告应随船提供。自2025年2月1日起,船舶应配备新版压载水记录簿,记录代码 ( 字母A—H ) 和项目编号 ( 数字 ) 应符合《压载水记录保存和报告指南》的要求,记录应真实、准确、及时,且与船舶压载水操作的实际情况完全一致。
2.压载水管理系统
压载水管理系统应按照设计图纸正确安装,各部件应完好无损,无泄漏、腐蚀或损坏。压载水管理系统的操作运行应遵照说明书和压载水管理计划的要求进行,确保系统能够正常运行,达到预期的压载水处理效果。由于高达三成的压载水管理系统在实际运行中无法满足D-2标准,船员和公司管理人员应熟悉本船压载水管理系统的特性和营运要求,积极主动联系厂家提供应急预案,及时排除故障,恢复设备正常运行。应按照设备说明书和压载水管理计划的要求安排日常维护和定期保养,保养工作有章可循、有案可稽,保证系统的安全、可靠、稳定运行。压载水管理系统如果需要消耗化学药剂,则应供应充足以满足航次计划的需求。压载水舱应定期清洗,清除沉积物,避免污染压载水,保证设备高效运行。
此外,船舶应按照相关公约要求定期对压载水取样、化验,并针对化验结果积极采取应对措施。例如,美国海岸警卫队 ( USCG ) 针对压载水管理系统是否取得USCG认证有不同的取样次数要求,从每年一次到每年四次不等。应将这些取样要求纳入压载水管理计划并遵照执行。
3.船员培训
船员培训是保证压载水管理符合要求的重点。为此,公司应按照管理体系要求,安排船员上岗前培训、上船后熟悉、定期参加厂家举办的培训活动,提高船员的业务能力并培训其取得相关认证或资质证明。船员应加强对相关公约、压载水管理计划、压载水管理系统说明书、操作注意事项、安全防护要求和应急预案的学习,确保严格按照操作规程管理设备并具备一定的故障排除能力。船长和指定的压载水管理人员应熟悉压载水的操作要求、报告要求和记录要求,能够指导船员安全、稳妥地操作设备完成压载水作业。[10]
4.压载水管理记录
压载水管理记录是证明船舶压载水管理有效、合规的重要组成部分,包括人员资质记录、压载水记录簿、压载水报告、设备测试和保养记录、压载水舱检查和清洗记录、进入密闭舱室的安全检查记录等。在日常管理中,应特别注重记录的完整性、准确性、及时性和保存的条理性。
记录的完整性:所有记录应完整无缺、可追溯,内容涵盖压载水管理的所有要求,详尽可靠。
记录的准确性:准确记录每一项作业是合规的前提。压载水记录簿中的记录与实际操作情况应保持一致,确保记录的真实性和准确性。
记录的及时性:相关记录应及时更新、准确可靠,避免不必要的延迟和错误。
记录保存的条理性:与压载水管理相关的文件和记录归档应符合船舶的文件管理程序,在应对内外部检查时可便捷获取和查阅。
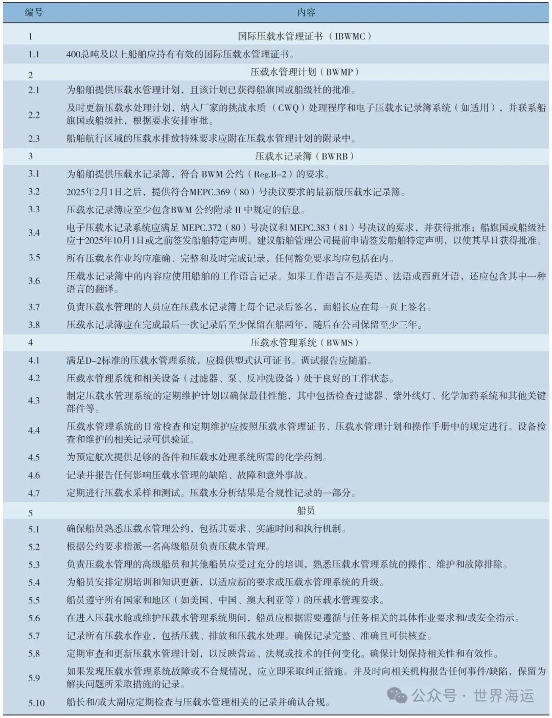
为顺利通过压载水管理集中大检查,方便航运公司管理人员和船员提前自查,笔者将检查要点总结整理列出清单,见表3。
表3 自查清单
五、结语
过往PSC检查和其他数据统计结果表明,与压载水管理系统、压载水管理证书和压载水管理计划相关的缺陷出现的数量较多。究其原因,主要是船员对设备的固有特性不够熟悉。为此,船舶管理公司应积极联系设备厂家,培训船员熟悉设备的营运特性,加强对船员的意识培训、在职熟悉和知识更新,积极准备,以顺利通过即将到来的针对压载水管理的全球范围集中大检查。
参考文献:
[1] 李世博,黄燕嫄.国际海事组织压载水公约立法发展研究[J].上海海洋大学学报,2018,27(3):438-446.
[2] BWM convention and guidelines[EB/OL].(2025-05-02)[2025-06-16].https://www.imo. org/en/OurWork/Environment/Pages/BWMConventionandGuidelines.aspx.
[3] Compilation of relevant guidelines and guidance documents-2025-05[EB/OL].(2025-05-15)[2025-06-16].https://www.cdn.imo. org/localresources/en/OurWork/Environment/Documents/Biofouling%20pages/Compilation%20of%20relevant%20Guidelines%20and%20guidance%20documents%20-%202025-05.pdf.
[4] 王妮,刘铭辉,张波,等.《国际船舶压载水及沉积物管理与控制公约》解读及履约事项综述[J].天津科技,2019,46(11):41-46.
[5] 刘雷达,孙玉杰,李洪博.压载水管理公约PSC检查[J].世界海运,2019,42(2):13-18.
[6] Report of CIC on ballast water management convention[EB/OL].(2022-01-09)[2025-06-16]. https://caribbeanmou.org/sites/default/files/CIC%20on%20BWM%20Report.pdf.
[7] Ballast water management new standards for ballast water record book(BWRB)introduced in 2025[EB/OL].(2025-01-13)[2025-06-16]. https://britanniapandi.com/2025/01/ballast-water-management-new-recording-stand-ards-and-recent-lesson-learned/.
[8] 超三成压载水系统在PSC检查中“沦陷”[EB/OL].(2021-11-27)[2025-06-16].https://www. xinde-marinenews.com/topic/PSC/2024/1127/57370.html.
[9] 肖均亮,马汝涛.船舶压载水管理典型缺陷分析及管理对策[J].世界海运,2023,46(9):12-14.
[10] 付乾坤.船员执行《压载水管理公约》所应有的能力和应尽职责[J].水运管理,2018,40(12):16-18.
所有文章未经授权禁止转载、摘编、复制或建立镜像,违规转载法律必究。

