| 时间:2021-09-27 | 编辑:E航网 | 阅读:1097 | 分享: |
安全管理体系审核是对航运公司安全实施管理的载体和形式,是我国履行国际公约的重要内容。现就近期广西地区部分航运公司安全管理体系审核中发现不符合规定情况进行分析,促进航运公司提高安全管理水平和能力,保障船舶航行安全。
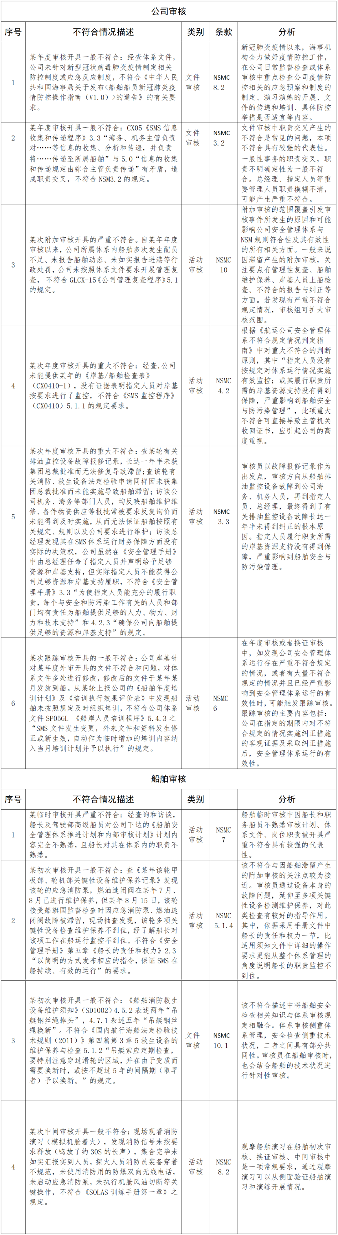
通过梳理近期的安全管理审核案例,选取了10个典型的不符合规定情况案例,其中公司审核不符合案例6项,船舶审核不符合案例4项;分别涉及公司临时审核、初次审核、附加审核等5种审核种类,覆盖NSMC3、7、8等多个关键性要素。
(一)
部分航运公司体系运行过程中对管理船舶未按要求进行进出港报告等类似行为多次受到行政处罚,公司未能针对此类违法行为进行深入分析,采取有效措施纠正改进,体系运行存在管理不到位的风险。
根据《航运公司安全管理体系不符合规定情况判定指南》的判定标准,不论是岸基活动还是船舶活动审核,对已确定的不符合未进行原因分析,或未制定纠正措施,导致同类问题重复发生的,应判定为严重不符合。航运公司应加强此类不符合的分析、纠正、验证各环节管理,确保整改效果,并通报到公司所属其它船舶,达到警示教育意义,避免类似行政处罚反复出现。
(二)
部分船舶存在照抄岸基机务、海务提供的船舶设备年度维护保养计划,未结合各自船舶的具体情况,存在遗漏或不符合本船实际的情况。
若对已标识的船上关键性设备和技术系统,未按规定进行维护保养,导致关键性设备和技术系统故障或处于非正常状态也应判定为严重不符合。活动审核中此项不符合应引起航运公司的高度重视,建议航运公司及船舶加强维护保养计划的制定、审核,海务、机务上船检查时应核对年度维护保养计划是否与实船一致,确保维护保养项目全覆盖。
航运安全新动态
识别二维码,关注我们
来源:航运安全新动态
电话:025-85511250 / 85511260 / 85511275
传真:025-85567816
邮箱:89655699@qq.com



