| 时间:2020-11-30 | 编辑:E航小E | 阅读:1212 | 分享: |
对船舶轮机管理人员而言,及时发现并准确诊断、迅速排除船舶柴油机故障,对保证船舶航行的安全性与可靠性、保障船员生命、降低经济损失、防止环境污染等方面具有重要的现实意义。
在诸多的故障诊断技术中,柴油机声响异常辨识方法是一项简便常用的、直接有效的技术手段,广大值守在机舱、工作在一线的船舶轮机管理人员应该高度重视、积极掌握并有效运用。

一
柴油机故障表象与诊断技术综述
无论是四冲程柴油机还是二冲程柴油机,一个完整的工作循环都是由进气、压缩、喷油燃烧、膨胀做功和排气五个热力过程组成的,涉及两次能量转换,即化学能转化为热能、热能转化为机械能。

为了完成工作循环并实现能量转换,柴油机设计有缸盖、活塞、连杆、曲轴等结构组件,有启动、换气、燃油、润滑、冷却、调速 、换向等功能系统 (装置 )。
由于柴油机的零部件众多、结构复杂、工作条件恶劣,承受着高温、高压和冲击性负荷、振动、扭振等,在使用过程中有时就会出现故障。
故障的现象多种多样,造成的原因也比较复杂。
一种故障可以表现为一种或多种异常现象,如高压油泵磨损后可表现为启动困难、输出功率不足、低速运转不稳定等多种现象;
一种异常现象也可能是由一种或多种故障原因所造成,如柴油机功率不足可能是由于柴油机喷油器或喷油泵故障、配气机构及进排气系统故障、气缸内压缩压力不足等多种原因。
柴油机故障的表象呈现有:
一是声音异常,如不正常的敲击声、吹嘘声、排气声、摩擦声等;
二是运转异常,如不易启动、剧烈震动、功率不足、转速不稳定等;
三是外观异常,如排烟管冒黑烟、蓝烟、白烟,各系统出现漏油、漏水、漏气等;
四是温度异常,如滑油温度过高、冷却水温度过高、排气温度过高、轴承过热等;
五是压力异常,如滑油压力过低、冷却水压力过低、燃油压力过低、压缩压力下降等;
六是气味异常,如运行时发出臭味、焦味、烟味等异常气味;
七是消耗异常,如燃油、滑油、水 、气的异常消耗等。
在故障诊断中,船舶轮机管理人员就是要通过所掌握的故障查找的一般原则和技术方法,从错综复杂、变化多端的各种故障现象中,根据其发生、发展和变化过程,判断其是由哪一系统或机构因何原因所造成的故障,以便于及时、准确地进行排除,使柴油机恢复正常运行。
目前,常用的故障诊断技术可以分为:
一是基于性能参数、振动信号、瞬时转速、油液分析等故障诊断方法;
二是断缸分析、换件比较、试探反证、仪器仪表检测等故障诊断方法;
三是整体性能评价和燃油、进排气、冷却、润滑等分系统功能检测的故障诊断方法;
四是经验分析法、金属介质法、隔离及验证法、测试及化验法等故障诊断方法;
五是铁谱与光谱分析法、数学模型法、故障树分析法、专家系统法等故障诊断方法。
船上除了常规仪器设备外一般不会有先进的故障检测设备,所以船舶轮机管理人员在机舱值班过程中一般都是采用耳听、眼看、手摸、鼻嗅等直接感观检查与经验分析法对柴油机的故障进行诊断。
在直接感观诊断与经验分析法中,及时、准确地耳听辨识出柴油机的异常声响,无疑是及时发现柴油机出现故障的最直接有效的方法,可以第一时间消除小故障、防范大故障。

二
柴油机故障诊断中的声响异常辨识
柴油机在运转过程中通过各运动部件的有序运动,不停地进行能量转化和做功输能,并产生巨大的噪音,但正常运转的柴油机发出的是沉稳有序、节奏均匀的声响。
轮机人员在值班巡查时就要时常注意仔细倾听,以辨识正常声音与异常声响(即不在正常范围内的声响),并通过耳听(或借助听棒等工具 )异响的性质、部位来判断故障所在。
如:燃烧做功声是否均匀,活塞、连杆、曲轴的运转冲击声是否异常,进排气阀及定时传动齿轮的节奏声是否异常等。
轮机人员要通过有意识地熟悉记忆柴油机的正常运转声音来对比辨识异常声响,这需要直觉感观也需要经验积累。
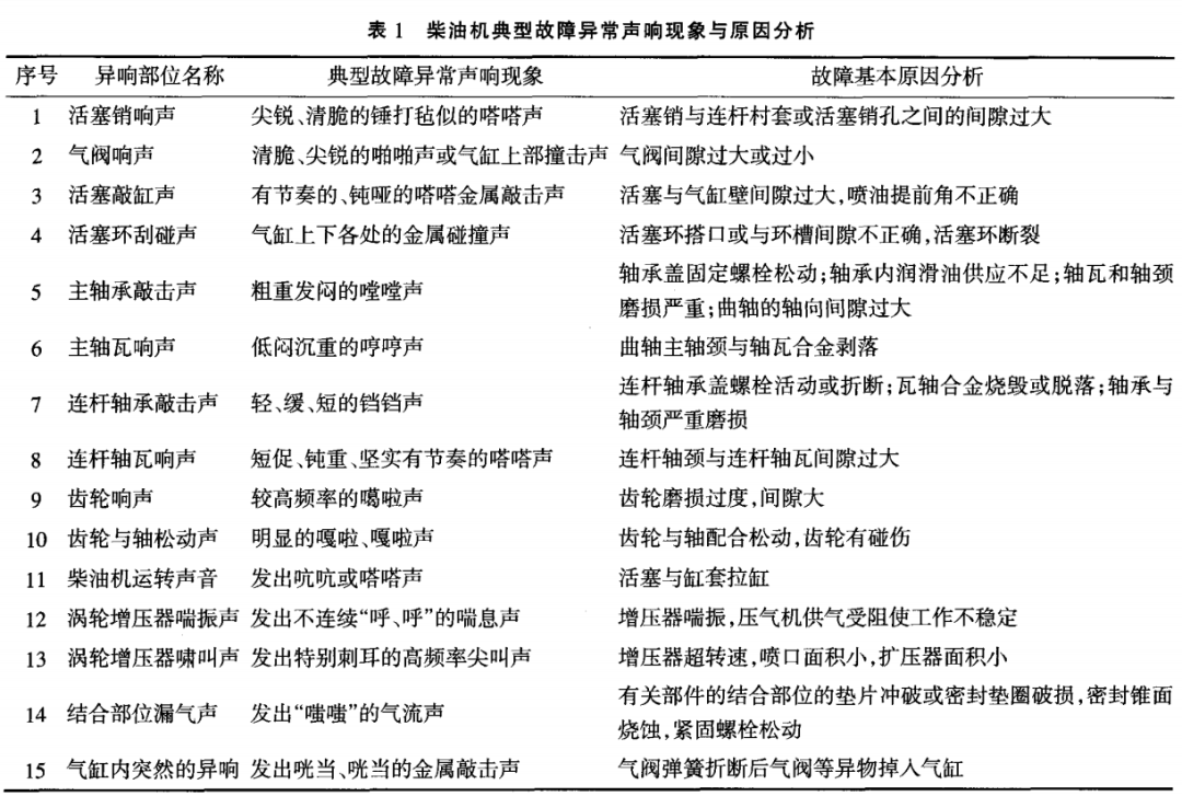
通过工作实践和总结归纳,柴油机的几种典型故障异响现象如表1所示,并分析产生故障的基本原因,从而便于有针对性地采取相应措施消除故障。

柴油机在运转状态下,因为零部件的磨损、松动、断裂、损坏,配合间隙的调整不当、装配不当、维修保养不及时、使用操作不当等原因而出现各种异常声响。
其异响多样、复杂,不易分辨,但仍然蕴含 了丰富的运转异常或故障状态信息。
各种异常声响也会因为柴油机的负荷、转速、工作温度、润滑等因素而变化轻重程度。
船舶轮机管理人员不但要熟悉柴油机的原理、结构、操作、调试等理论知识,还要在实践中注意平时的总结分析,掌握其基本特征和规律性,当突发异响时就能通过现象辨识其发生部位与产生原因,在第一时间发现 故障并采取有效措施予以排除,防止机损事故的发生,确保柴油机正常高效运转。

三
柴油机声响异常辨识在故障诊断中的应用
实例一:
某船轮机人员在机舱值班巡查中突然听到主机第3缸的曲轴箱内有异常声响,经请示停车后打开导门检查,发现第3缸的曲柄销轴承合金烧熔、十字头轴承严重变形。
经拆检分析,故障主要原因是由于活塞杆海底螺帽松动产生间隙,使活塞上下运动引起敲击、十字头下瓦严重变形,合金烧熔堵塞了大半的润滑油孔,引起连杆大端轴承供油不足,造成轴承烧熔。
由于听到异响后处置比较及时,避免了更大事故的发生。
实例二:
某船值班轮机员巡查听到主机第4缸发出间断性敲击声和缸头处的漏气声,因一时难以确定故障所在,便进行仔细检查测试。
发现该缸排气温度明显高于其他缸,主机降速后敲击声消失,排温升高,增压器转速上升,扫气压力升高,缸套冷却水和油头冷却水温度升高。
经请示停车后打开排气阀检查,发现阀壳下半部呈铁锈红色、阀座严重变形;
拆解该缸喷油器发现油头积炭严重、针阀卡死在开启位置。
经综合检查分析,故障主要原因是由于气阀的进出1:3冷却腔隔板与导管结合处发生腐蚀造成冷却水旁通,通往阀座的水孔堵塞。
冷却水中断导致气阀与阀座发生高温腐蚀出现麻点而漏气,排气阀温度过高导致缸盖部分冷却和温度分布不均。
喷油器的冷却水温度随之升高导致喷油嘴针阀过热、油孔结焦与积炭,当诊断确认这个故障部位和分析清楚故障产生原因之后,就容易采取相应的故障排除措施了。
在实际工作中,听声辨识柴油机的异常声响,有时可以直接查找并确认到故障所在,进而采取果断措施排除故障,如实例一。
但有时轮机人员根据具体情况需要借助其他技术手段对故障进行检查、确认并消除,如实例二。
轮机人员在值班过程中既要注意柴油机运转中的突发异常声响,在第一时间去循声问源、查找异响来源与故障所在,并及时采取对应措施以防止大事故的发生。
也要时常听取柴油机的运转声音是否流畅,是否沉闷或过响,有无间歇停顿感,从中分析判断供油提前角的大小是否合适、喷油器的雾化是否良好、各缸工况是否正常匀称等,同时可通过压力、温度、示功图等参数进行佐证分析,进而进行有针对性地工况调整,防止潜在故障的发生,使柴油机保持在良好的工况下高效运转。

四
结束语
当前,船舶领域的技术应用已进人一个快速发展的时期,在柴油机声响异常辨识的故障诊断技术中,也已有专家学者在研究一种基于声响信号的柴油机故障诊断系统,对柴油机的运行进行在线实时监测。
通过实时检测和采集柴油机工作时的声响信号,提取故障声音信号的频率特征,运用数字滤波、小波变换和功率谱分析等数据处理方法,分离异常的声响信号,对其进行量化分析,列出故障声音的特征参数,从而识别出故障的类型。
因此,无论是船舶轮机人员在机舱值班与运行管理中的实用性方面,还是为了研发柴油机运行监测与故障诊断系统,深入研究基于声响异常辨识的柴油机故障诊断技术无疑具有重要的现实意义和较好的应用前景。
END
来源:E航网
电话:025-85511250 / 85511260 / 85511275
传真:025-85567816
邮箱:89655699@qq.com



