| 时间:2026-01-15 | 编辑:李峰 | 阅读:3206 | 分享: |
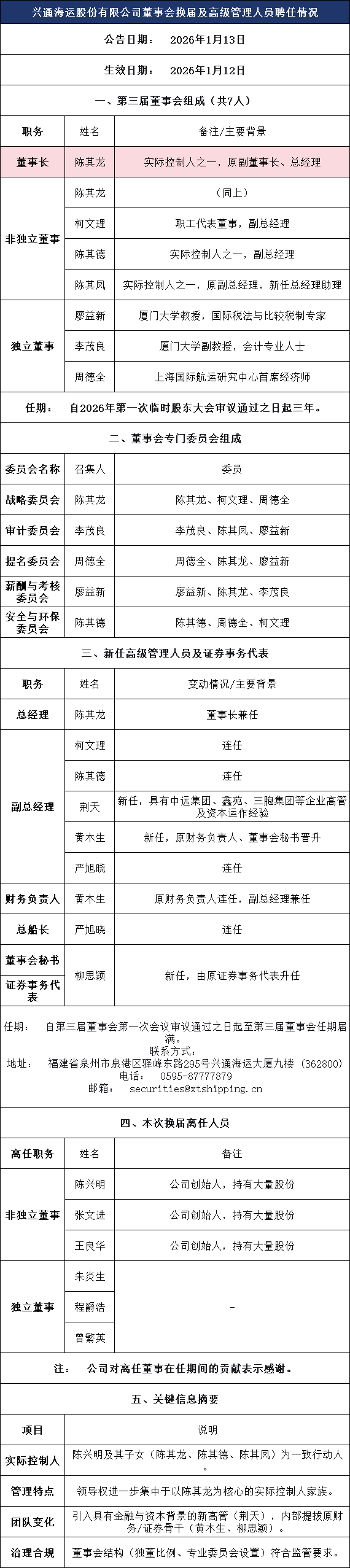
兴通海运股份有限公司(以下简称“兴通股份”)1月12日发布公告称,当日,公司召开第三届董事会第一次会议,同意选举陈其龙为公司第三届董事会董事长。
同日,兴通股份发布公告,因年龄原因,陈兴明、张文进和王良华在新一届董事会中不再担任董事职务,董事会同意聘任陈兴明为公司荣誉董事长、高级顾问,聘任张文进和王良华为公司高级顾问。公开资料显示,陈兴明为兴通股份创始人,他早年以经营“小舢板”起步,逐步推动公司发展成为国内危化品运输的龙头企业。
陈其龙简历
陈其龙,男,1979年7月出生,硕士研究生学历,交通运输部“水路运输管理专家库”入库专家,入选“2020中国航运名人榜”,福建省企业与企业家联合会第十六届福建省优秀企业家、第九届理事会常务理事,中国物流与采购联合会危化品物流分会副会长。
2002年7月至2003年4月,任宁波长江船务代理有限公司船务部副经理;
2003年4月至2006年1月,出国留学;
2006年1月至2020年1月,历任泉州市泉港兴通船务有限公司副总经理、总经理;
2013年6月至今,任莆田兴通报关有限公司监事;
2015年7月至今,任泉州兴通国际船务代理有限公司执行董事;
2015年10月至今,任泉州兴通投资有限公司执行董事;
2020年1月至2026年1月,任兴通海运股份有限公司副董事长、总经理;
2022年11月至今,任XINGTONG SHIPPING (SINGAPORE) PTE. LTD.董事;
2023年3月至今,任上海兴通万邦航运有限责任公司董事长;2025年1月至今,任XINGTONG INVESTMENT(SINGAPORE)PTE. LTD.、XINGTONG GLORY SHIPPING PTE. LTD.、XINGTONG COURAGE SHIPPING PTE. LTD.董事;
2025年8月至今,任XINGTONG MARITIME MANAGEMENT PTE. LTD.董事;
2026年1月12日,任兴通海运股份有限公司董事长、总经理,任期三年。
公告称,截至本公告披露日,陈其龙直接持有公司股份938.84万股,占公司总股本的2.89%,为公司实际控制人之一。陈其龙为陈兴明之子,陈其凤、陈其龙、陈其德为姐弟关系,陈兴明、陈其龙、陈其德、陈其凤为一致行动人。
公司官网显示,兴通股份成立于1997年12月,注册资本3.25亿元,于2022年3月24日在上海证券交易所主板挂牌上市。近年来,该公司紧跟国家有关战略和行业趋势,积极开展智能航运和绿色航运的创新实践,发展新质生产力。据兴通股份2025年三季报,该公司2025年前三季度营业收入为11.83亿元,归母净利润为1.94亿元。
来源:江海云航
电话:025-85511250 / 85511260 / 85511275
传真:025-85567816
邮箱:89655699@qq.com



