| 时间:2026-01-22 | 编辑:李峰 | 阅读:3290 | 分享: |
近日,美国国家运输安全委员会(NTSB)发布的一份事故调查报告,将“电缆松动”这一看似微小的隐患,推到了全球航运安全的聚光灯下。报告指出,2024年3月,新加坡籍集装箱船“达利”号(Dali)因高压配电板内一根电缆松动,触发系统跳闸导致全船断电,推进与操舵系统彻底瘫痪。失控的巨轮径直撞上美国弗朗西斯·斯科特·基大桥南侧主墩,大桥主跨结构瞬间坍塌,造成6人死亡、1人重伤,船舶直接损失超1800万美元,桥梁重建费用预估高达43亿至52亿美元,周边交通陷入瘫痪,超34000辆车被迫绕行。
无独有偶,近期某外国籍散装化学品船J轮的靠泊故障,同样是电缆松动埋下的安全伏笔。两起事故,一起酿成惊天惨剧,一起幸而化险为夷,却共同敲响了航运安全的警钟:细节失守,就是安全失守。
一、案例直击:靠泊作业突发主机宕机,一根电缆卡住“船舶心脏”
近期,某外国籍散装化学品船J轮在国内某港口码头前沿水域执行靠泊作业,一场由电缆松动引发的主机故障,险些打乱整个港口作业秩序。
(一)船舶基础信息
J轮船长113.28米,船宽20.40米,总吨8278,主机为STX-Man B&W 6S35MC-MK7型号,额定功率4440KW,建造于2010年10月6日,属于典型的近海散装化学品运输船舶,常年航行于东南亚与我国沿海港口之间。
(二)故障发生全程回溯
0720时,引航员准时登轮,船员按照靠泊预案完成主机、舵机、锚机等关键设备的启动测试,各项参数显示正常,船舶具备进港靠泊条件。
0933时,船舶驶入码头指定锚泊区域,准备切换操作模式配合靠泊,此时机舱集控室主机控制系统面板突然弹出 “ME START BLOCKED”(主机启动受阻) 警报,主机运转参数出现异常波动。
0952时,为排查故障,值班轮机员按规程执行主机停车操作,随后尝试切换倒车模式,为船舶靠泊提供反向制动力,却发现主机完全无法启动,船舶瞬间失去主动力,在水流作用下出现轻微漂移,靠泊作业被迫中断。
0955时—1040时,轮机部启动应急排查程序,从主机燃油供给系统、启动空气系统、控制系统逐一排查。技术人员通过故障码分析锁定空气分配器模块,现场拆解后发现,主机空气分配器限位开关内部4个电缆接头中有1个发生松动,电缆芯线与接头接触不良。
1042时,维修人员对松动的电缆接头进行紧固处理,并对其余3个接头进行防松加固,随后重启主机控制系统,警报消除,主机一次启动成功,船舶恢复正常动力,顺利完成靠泊作业。
所幸海事部门接到报备后,第一时间协调周边船舶避让,并调度拖轮待命警戒,未造成船舶碰撞、货物泄漏等次生事故。
二、深度拆解:电缆松动如何“锁死”船舶主机?
(一)限位开关的核心作用:主机启动的“关键阀门”
对于J轮搭载的Man B&W 6S35MC-MK7型柴油机而言,空气分配器是主机启动系统的核心部件,而限位开关则是控制空气分配器启停的“神经中枢”。
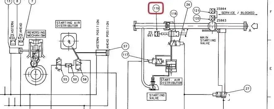
在船舶MAN主机启动空气控制系统中,118截止阀是空气分配器的闭锁/截止阀,负责通断去空气分配器的控制气路,是启动空气进入分配器的关键通断部件;119限位开关是118阀的位置反馈开关,用于向集控室/驾驶台发送阀位状态信号,实现工况指示与连锁保护。以下是详细说明:
118截止阀(空气分配器截止/闭锁阀)
1.核心作用:手动控制通往空气分配器的控制气路通断,是启动空气进入分配器的“总闸门”。备车时打开,使控制气能进入空气分配器,为气缸启动阀按定时开启提供条件;主机检修或故障时关闭,切断气路实现安全闭锁,防止误起动引发事故。
2.连锁关联:与盘车机、换向机构等连锁配合,只有阀打开且连锁条件满足,启动空气才允许进入分配器,保障起动安全。
3.操作要点:正常备车流程中需手动开启,检修时必须关闭并确认,避免意外通气。
119限位开关(118阀位置反馈开关)
1.状态反馈:实时监测118截止阀的开闭位置,将机械位置转换为电信号,在集控室和驾驶台的指示灯显示阀位状态(开/关)。
2.连锁保护:向主机控制系统(如ECS/MOP)发送信号,参与起动许可逻辑判断——仅118阀打开且119开关确认到位,系统才允许起动程序继续,防止阀未开却误发起动指令导致失败。
3.故障指示:若119信号异常(如阀开但信号未到),会触发报警,提示阀件卡滞、线路松动等问题,便于快速排查。
两者协同关系
|
工况 |
118截止阀状态 |
119限位开关动作 |
系统响应 |
|
备车 |
开启 |
闭合,发送“阀开”信号 |
允许起动,指示灯亮 |
|
检修/停车 |
关闭 |
断开,发送“阀关”信号 |
禁止起动,指示灯灭 |
|
故障(阀开但信号未到) |
开启 |
信号异常 |
起动失败,触发报警 |
常见故障与排查
•118阀卡滞:导致气路不通,主机无法起动;需拆检清洁、更换密封件,确保动作灵活。
•119开关故障:如电缆松动、触点氧化,使信号丢失或错误,引发起动许可逻辑拒动;需检查线路、紧固接头、清洁触点,必要时更换开关。
(二)直接原因:维护“盲区”导致的电缆松动
本次故障的直接诱因,是限位开关内部电缆接头的松动,而这一问题的根源,在于设备维护保养的“流于表面”:
1.检查深度不足:查阅J轮设备维护保养记录,空气分配器限位开关被列入年度保养清单,但历年保养仅局限于外部清洁、外观检查和操作性测试,从未有船员将限位开关外壳拆解,检查内部电缆接头的紧固状态。
2.震动的累积效应:船舶航行过程中,主机运转产生的持续震动,会对电缆接头的螺丝造成“疲劳性松动”。长期缺乏针对性紧固,最终导致接头与电缆芯线脱离,限位开关因断电失去控制功能。
(三)间接原因:安全认知的双重“缺位”
1.船员层面:经验主义下的隐患忽视
该轮轮机长在事故调查中表示,从业多年从未遇到过“电缆松动导致主机无法启动”的情况,日常维护中习惯以“操作性测试正常”作为判断设备完好的标准,忽视了“电气连接可靠性”这一隐蔽但关键的检查项。
2.公司层面:岸基管理的经验局限
船舶所属公司的岸基机务部门,在制定设备维护体系时,未将“电缆接头紧固检查”纳入限位开关的保养规程。相关负责人坦言,电缆松动引发的故障超出了传统维护经验范畴,暴露出公司设备管理体系对“机电一体化设备电气隐患”的认知不足。
三、触目惊心的同类事故:“小隐患”引发的“大灾难”
J轮的故障幸而化险为夷,但“达利”号的惨剧却历历在目。两起事故的共性,在于对“微小隐患”的漠视:
“达利”号的高压配电板电缆松动,看似只是一个电气连接问题,却直接触发全船断电的“多米诺骨牌效应”——推进系统停摆,操舵系统失效,巨轮如同脱缰的野马,最终撞向大桥。而这起事故的根源,同样是长期缺乏对配电板内部电缆接头的定期紧固和绝缘检测。
事实上,航运史上因电缆松动引发的事故屡见不鲜:某散货船在大洋航行中,因机舱监控系统电缆松动,导致主机转速信号丢失,船员误判故障进行盲目操作,引发主机拉缸事故;某集装箱船因导航雷达电缆接头松动,导致雷达信号中断,船舶在雾航中偏离航线,险些触碰暗礁。这些事故反复印证:在船舶这一复杂的机电系统中,任何一个微小的电气隐患,都可能成为压垮安全防线的“最后一根稻草”。
四、安全管理升级建议:织密“机电一体”的安全防护网
J轮故障和“达利”号事故,为全球航运业敲响了警钟。针对船舶电气系统维护的薄弱环节,结合当前船舶设备“机电一体化”的发展趋势,提出以下安全管理建议:
(一)深化机电设备全维度检查,消除维护“盲区”
1.拓展检查范畴:将电缆接头、端子排、插头插座等电气连接部件,纳入关键设备的日常巡检和定期保养清单。尤其是电喷主机、变频控制系统、自动化监测模块等“机电深度融合”的设备,需制定专项拆解检查规程,明确检查周期、方法和标准。
2.强化紧固与防松措施:对振动剧烈区域(如主机、发电机周边)的电缆接头,采用防松螺母、弹簧垫圈等防松配件,必要时涂抹螺纹锁固剂;每次拆解检查后,需按照规定扭矩重新紧固,并做好标记,便于后续复查。
3.结合测试验证可靠性:除了外观检查和紧固操作,还需通过功能性测试验证电气连接的可靠性。例如,限位开关保养后,可模拟启停工况,检查控制信号是否稳定;配电板电缆紧固后,需进行绝缘电阻测试,确保无短路、漏电隐患。
(二)筑牢岸基+船舶双重管控防线,强化专业监督效能
1.升级岸基机务管理体系:航运公司需组织技术力量,梳理船舶关键设备的电气隐患点,补充完善维护保养规程,将“电缆接头检查”“电气连接可靠性测试”等内容纳入标准化作业流程(SOP);定期开展船员专项培训,讲解电气隐患的识别方法和防范措施,打破“重机械、轻电气”的传统维护思维。
2.强化登轮检查的专业性:海务、机务人员登轮检查时,需将“电气系统隐患排查”作为重点内容,针对船员日常维护的薄弱环节,进行现场指导和实操考核。例如,抽查主机限位开关、配电板电缆接头的紧固状态,验证船员的维护执行效果,形成“船员自查+岸基督查”的双重管控机制。
(三)建立隐患溯源与经验共享机制
1.完善事故/故障分析报告制度:船舶发生任何因电气隐患引发的故障后,需提交详细的分析报告,不仅要明确直接原因,更要深挖管理层面的漏洞,提出针对性的整改措施,并纳入公司的安全管理体系。
2.推动行业经验共享:航运公司、海事管理机构、船舶设备制造商应加强合作,建立典型电气故障案例库,分享隐患识别、排查和治理的经验,推动全行业提升对电气安全的重视程度。
结语
一根电缆的松动,轻则导致船舶主机宕机,重则引发船毁人亡的惨剧。J轮与“达利”号的案例,犹如一面镜子,照见了船舶安全管理中“细节决定成败”的真理。
在船舶自动化、智能化水平不断提升的今天,电气系统已成为船舶安全运行的“神经脉络”。唯有摒弃“经验主义”的侥幸心理,以“时时放心不下”的责任感,织密电气隐患的排查网络,才能真正筑牢船舶航行的安全防线,让每一次远航都平安归来。
来源:江海云航
电话:025-85511250 / 85511260 / 85511275
传真:025-85567816
邮箱:89655699@qq.com



