| 时间:2021-03-13 | 编辑:E航小E | 阅读:3139 | 分享: |
导读
本文介绍了MAN B&W ME二冲程电喷柴油机的结构与工作原理,着重分析空气启动系统、FIVA阀及蓄压器等方面所发生的故障与处理方法,并就日常维护管理的要点进行探讨,同时对设备的日常操作提供可行的管理措施和建议。
一
MAN B&W ME二冲程电喷柴油机简介
随着柴油机的发展,目前二冲程电喷柴油机取代了以前带凸轮轴的传统形式柴油机成为船舶主机的主流,同时也给主机的日常管理带来了新问题。
而船用二冲程电喷柴油机的生产厂家主要有MAN B&W和WARTSILA两家,这里仅探讨MAN B&W的船用二冲程电喷柴油机。
MAN B&W ME二冲程电喷柴油机主要是增加了一套液压系统作为驱动动力源,通常使用主机系统油作为介质,部分设计成单独系统。

系统主要包括一个油柜、两台低压液压油泵、两台电动液压油泵、几个机带液压油泵、冷却器、液压油滤器、一些控制阀件和检测元件等。
液压系统产生的高压油作为排气阀、高压燃油泵、汽缸注油器的驱动力,实现了传统柴油机靠凸轮驱动才能实现的功能。
电动液压油泵是为柴油机在初始启动时提供高压液压油的动力源,柴油机在正常运转后使用本身自带的液压油泵,则电动液压泵停止运转。

二
故障分析与处理
针对在船工作期间MAN B&W ME二冲程电喷柴油机实际发生过的几个问题,给出解决问题的思路和处理方法。
(一)MAN B&W ME二冲程电喷柴油机在空气启动时,在某一曲柄转角位置无法启动。
1.故障现象
公司有两艘VLCC油轮均发生了主机(型号:MAN B&W 7G80ME-C 9.5,7个缸,功率25 360千瓦,发火顺序为:1—7—2—6—3—4—5。)在某曲柄转角位置时启动运转不起来的问题。
在进行正车启动时,发现主机不运转。
经检查,主启动阀能够正常打开,其他手动阀也在正常位置,压缩空气也到达主机缸头启动阀处。
随后倒车启动,主机运转正常,再一次进行正车启动就正常了。
2.故障分析
随着电喷柴油机的广泛使用,大家可以发现虽然其启动系统变得简单了,但有时会出现启动故障,原因有多方面,例如燃油方面、电器方面和空气系统方面等。
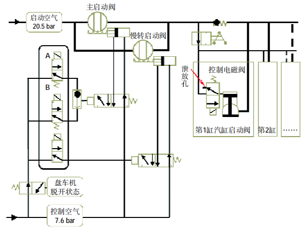
而根据上述这种现象并结合船舶主柴油机启动原理图(见图1),

图1 船舶主柴油机启动系统
我们可以判断出现这种现象主机至少应该有一个缸的汽缸启动阀没工作,而导致主机汽缸启动阀不能工作的原因应是汽缸启动阀卡死或者是没有控制空气过来打开汽缸启动阀,也就是说是汽缸启动阀本身或者是控制汽缸启动阀的电磁阀等有问题。
3.故障排除
如何快速找出是哪一个缸的问题十分重要,因为这时往往都是靠离码头或者过狭窄航道,如不尽快解决问题会影响船舶安全。
经过查找发现第4缸控制电磁阀不工作,导致汽缸启动阀不能正常打开。
进一步查找发现是电磁阀接线松动导致的。
确定主机哪一个缸存在问题的过程如下:
一种方法是在主机启动不起来时,根据主机盘车机飞轮上角度确定目前处在进空气的是哪两个缸,然后冲车从主机示功阀看这两个缸是否有大量空气出来,就可以判断出是哪一个缸的问题,出空气少的缸就是有问题的。
但这样虽然能判断出哪一个缸,但判断不出是具体哪个阀件有问题。
另一种方法是在主机冲车时观察控制汽缸启动阀的电磁阀泄放孔气管看是否有空气出来,没有空气出来的缸就是汽缸启动阀的控制电磁阀有问题,然后再进一步查找是阀的问题还是电的问题。
如全部都有空气泄出,那就说明汽缸启动阀有问题,然后去处理,这样就能快速判断出问题出在哪里。
该种方法需要人员较多,且多次启动。
4.故障原因分析
如果是主机第4缸的启动阀有问题不工作,主机曲轴在什么位置会出现这种启动故障?对7缸二冲程柴油机来说,发火顺序为1—7—2—6—3—4—5,相邻发火的两个缸曲柄转角约为51.4度。
根据发火顺序,如果主机第5缸活塞接近上死点前或者上死点时,其汽缸启动阀还没有工作,根据发火顺序可以看出,这时主机第4和第3缸进压缩空气,而主机第4缸活塞位置这时大约在上死点后曲柄转角50度左右,汽缸启动阀如有问题不能正常打开工作,而主机第3缸活塞位置大约在上死点后曲柄转角100度左右,汽缸启动阀虽然能打开进气,但不能足够保证主机启动,这样就出现上述故障现象。
5.管理上的建议
对于主机无法启动的问题可能有很多方面的原因,上述故障为主机油路没问题,仅主机空气启动时汽缸启动阀及控制阀件有问题的情况。
如果油路有问题,则主机在空气启动时可以达到启动转速,但而后不能正常运转。
在主机管理中要加强定期对主机启动系统的检查,对启动阀件定期保养,特别是对线路的检查尤其重要。
(二)MAN B&W ME二冲程电喷柴油机 F IV A 阀接线松动导致主机单缸不工作
1.故障现象
在巴哈马开航去新加坡,途经马六甲海峡时,MOP上显示主机第5缸排气阀出现报警,不工作,在机旁听到有异常声音发出。
2.故障预处理
因为当时处于经过海峡中的狭窄航道,迅速单缸停油,并将高排温偏差SLOW DOWN CANCEL通知驾驶台,保持船舶继续航行,意图过后再查找故障。
3.故障排除
根据故障现象及MOP上的提示,导致此故障的原因可能是排气阀SENSOR、排气阀本身部件及FIVA阀的问题。
而对于电喷柴油机来说,因为取消了排气阀凸轮,排气的阀开、关是通过一个位置 SENSOR去检测并反馈排气阀工作情况的。
我们首先检查排气阀高压油管,发现没有脉动,从而判断出是FIVA阀的问题,排除了排气阀SENSOR及排气阀本身部件的问题,然后对FIVA阀的线路进行检查,结果发现FIVA阀接线松动了,重新处理后柴油机恢复正常工作。
4.故障原因分析及管理上的建议
线路出现松动的原因大多数是船舶的震动,这也提醒了我们大家在今后工作中,需定期进行线路检查,确保其稳定性。
对于电喷柴油机来讲,控制线路多而广,需要及时加强检查及维护保养,这个工作是长期性、永久性的,是确保柴油机可靠工作的前提。
这个故障也告诉了我们只有认真地从小事抓起,从身边做起,才能预防事故的发生。
(三)电喷柴油机HCU 蓄压器膜片破损
1.故障现象
在柴油机正常运转过程中,发现第2缸HCU处有异常声音发出,有清脆的敲击声。
对此缸进一步详细检查,排烟温度、缸套水温、液压油系统压力等参数都正常,排气阀开、关也没发现异常。
通过触摸、听和与其他缸的蓄压器比较,发现声音来自第2缸HCU的蓄压器。
2.故障的处理和分析
通知驾驶台停下主机,检查蓄压器发现没有初始压力。
此电喷柴油机HCU带有两个蓄压器,蓄压器通过膜片分为上下两个腔,下部和液压系统相通,为液压油腔,上部为氮气腔,初始时充有氮气,初始压力在20摄氏度为136bar,初始压力根据温度的不同而不同(见表1)。

解体蓄压器,发现膜片破碎,更换新膜片装复后,主机再运转就正常了,问题得到了解决。
后经过厂家分析,膜片破损原因最可能的是材质的问题,也不排除是装配不当导致的。
3.管理上的建议
通过和其他船交流了解到,这个问题在其他船也发生过,甚至有破碎的膜片卡住FIVA阀的导阀使主机单缸不能正常工作的情况发生。
这提醒我们对电喷柴油机的HCU蓄压器要足够重视,日常管理中需定期检查蓄压器的氮气压力,并记录好各蓄压器压力值,每次检测后要进行比较,确定膜片状态,争取及早发现问题并解决。

三
小结
目前船舶二冲程电喷柴油机已经得到了普遍应用,对其日常维护管理是非常重要的,需要我们有一定的知识能力水平和管理经验,日常加强检查,争取及早发现和快速处理问题。
希望大家能通过上述曾经发生的故障引发思考,提高对船舶二冲程柴油机的管理水平,尽量避免事故发生,从而保证船舶航行的安全。
本文原创作者系:
中远海运船员管理有限公司大连分公司
薛永章(轮机长)
END
来源:网络
电话:025-85511250 / 85511260 / 85511275
传真:025-85567816
邮箱:89655699@qq.com



